Not everyone builds the same career in financial services.
Some professionals are driven by client relationships and business development. Others are passionate about investment strategy, financial planning, technology, or operational excellence.
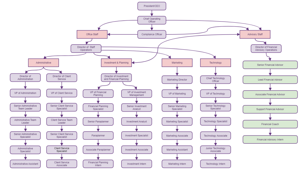
At rebel Financial, we recognize that great firms are built by different types of talent working together.
Below are several common career paths within our firm. As you explore these roles, think about which path best aligns with your strengths, interests, and long-term ambitions.
Perfect for: New graduates, career changers, or rising professionals ready to learn the business from the inside out.
If you’re passionate about helping people, eager to learn, and driven by purpose, we’ll give you the foundation to build a lasting career.
Your journey begins with our Financial Coach program — where you’ll gain hands-on experience serving clients, mastering the tools of modern financial planning, and learning our philosophy of people-first wealth management.
From there, you can grow through our clearly defined advisory track:
stage
L
a
Has Series 65 & Earning CFP®
stage
L
a
Newly minted CFP® with >2yrs of experience with clients
stage
L
a
Been a CFP® for > 2yrs w/>5yrs of experience with clients
stage
L
a
Been a CFP® for > 7yrs w/>10yrs of experience with clients
stage
L
a
Strategic leadership and broad-based equity participation
Perfect for: Established advisors with an existing practice or client base under $25 million AUM who want to grow with a progressive, purpose-driven firm.
We understand how hard it is to build and maintain your own practice. Joining rebel Financial allows you to keep your autonomy while gaining access to the scale, technology, compliance infrastructure, and collaborative culture of a fast-growing RIA.
What You’ll Gain:
You’ll maintain client continuity, preserve your independence, and join a movement that’s redefining wealth management with integrity and innovation.
Perfect for: Seasoned professionals managing $25–$200 million AUM who want a meaningful succession plan that honors their clients and legacy.
We’re not private equity — and we don’t buy practices at inflated multiples. Instead, we create long-term, fair, and sustainable transitions where your clients are cared for and you remain part of something bigger.
Here’s what that looks like:
Enhanced performance compensation for transitioning your book
Flexible involvement — step back at your pace, or stay involved in leadership
Phantom stock participation, with conversion to true equity after tenure and performance milestones
Assurance that your clients will continue to receive fiduciary, values-based care
Potential partnership in a growing B Corporation dedicated to purpose, innovation, and ownership
You’ve spent your career helping clients succeed — now let’s build a legacy that does the same for you.
We offer growth and ownership opportunities across multiple departments — each one vital to our mission of innovation and impact:

Example Role:
Financial Planner, CFP® Specialist
Growth Potential:
Technical expertise, senior strategist, training lead

Example Role:
Analyst, Portfolio Associate
Growth Potential:
Portfolio manager, product developer, CIO track

Example Role:
Administrative Specialist, Client Service Manager
Growth Potential:
Operations leadership, compliance officer, COO track

Example Role:
Developer, AI Specialist, Systems Engineer
Growth Potential:
Senior technologist, CTO track, fintech integration lead

Example Role:
Scheduler, Marketing vCoordinator, Content Strategist
Growth Potential:
Marketing Director, Brand Manager, Partner-level business development
Every track comes with structured performance metrics, career progression, and compensation growth through bonuses, profit sharing, and equity participation.
Your growth here is based on what you contribute — not how long you’ve been around. If you’re proactive, adaptable, and willing to take initiative, you’ll go far.
We’re looking for builders, problem-solvers, and visionaries who see the financial industry not as it is, but as it could be.

rebel Financial is a Registered Investment Advisor that provides retirement planning, estate planning, financial planning, and investment management services to individual and institutional clients. To get a more detailed description of the company, its management, and practices, view our (form ADV, Part2A) and Disclosures. Fiduciary & Fee-Only Financial Advisors and Planners
All websites created by the rF marketing team